Writing VTFx Files

First one creates a File
object. Call the File::create()
method to create the new VTFx file, specifying the file name and file settings using
FileSettings
:
binary - true for binary data files or false for text data files. Text files are good for debugging while binary files highly increases the file load time.
createDigitalSignature - true to store a digital signature in the VTFx file. The signature allows to detect and thus avoid changes made to the VTFx file by third parties.
compressionLevel - 0: no compression, 1..9: minimal to maximal compression, default is 5.
vendorName - Vendor name, typically your company name.
applicationName - Application name.
password - Optional password for the VTFx file, digits and latin characters are allowed, encryption method is AES-256, supply NULL to disable encryption.

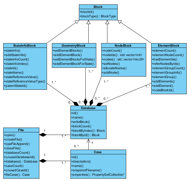
At least one database is required for a VTFx file. The class Database
abstracts databases
and its instances are used to register databases in the supplied File
object. Note that every
database within a VTFx file requires a unique id.
To define the geometry data in a database you need to create at least one node block
(NodeBlock
), one element block (ElementBlock
), and a
geometry block (GeometryBlock
) with a corresponding info block
(GeometryInfoBlock
).
An example for handling a node block: you add nodes to the node block and after the node block is complete, you write
the node block to a database using Database::writeBlock()
. Only write a block
once to a database, and do not reuse the block for additional
writing operations. Similar approach for the element block: reference the node block, add elements, and write the block
to the database.
Then, create a geometry block referring the element block and write it to the database. The methods of
GeometryBlock
either use no state id parameter to define static geometry, or use a
state id parameter to define adaptive geometry. If no state id is used, then the default state id is 1. The
GeometryInfoBlock
contains part info for element blocks used in the
GeometryBlock
.
The last block type needed for a minimal database is StateInfoBlock
. Every state
needs a unique state id, and for every state id one has to add a corresponding entry to this block. The state info block
allows defining state meta data, such as name, state type, time, frequency, and so forth. This depends on the type of
simulation results one writes to the database, i.e. load cases, modal frequencies, time steps, etc.
Once the database is fully specified, one creates a case (Case
), which is the second
important element of a VTFx file. A case defines a visualization configuration of database contents. The visualization
configuration is defined by adding properties to the case. Every property block defines a
specific aspect of the visualization, such as states shown for an animation, part colors, mapped scalars and vectors,
part draw styles, and much more. It is best practice to have a look at the
examples provided with VTFx Component) to see the potential and use of properties.
Note that properties must be written to cases, not to databases.
A VTFx file may contain many cases, thus you may define several visualization configurations of one database within a single VTFx file.
Most methods return true/false to indicate success or failure. If an error occurred, a message will be logged to the CEETRON Envision logging system. Enabling logging is good practice and a great help identifying problems.
Once the databases and cases are finished, one closes the VTFx file using File::close()
.
The file is now ready to be opened in any of Ceetron’s products. You can install our free viewers, CEETRON Envision Demo Viewer or the Ceetron 3D Plugin for MS Office. The generated VTFx file can also be added to the Ceetron Cloud (https://cloud.ceetron.com) for easily sharing it without the need for installed software. See Ceetron Cloud: Add a Send-To-Cloud Button to Your App.
Since a VTFx file may contain several databases and cases, one can open and append databases, cases or blocks to an
existing VTFx file.
To open a VTFx file for appending, use File::openForAppend()
and proceed as
usual to add new databases, cases or blocks.
Minimal Example
Tutorial: My First VTFx |