HOOPS/Java Swing Programming Guide
Introduction
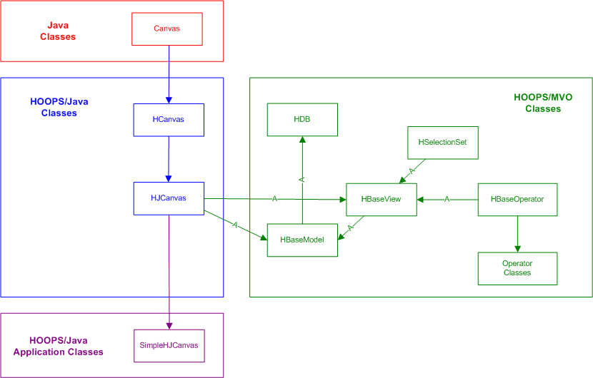
The HOOPS/Java Swing integration consists of a connection between HOOPS/3DGS and the Java/Swing ‘HCanvas’ GUI object. This document describes how to use the HOOPS/Java integration to build a Java/Swing application that incorporates the HOOPS/3DF components. Some familiarity with Java/Swing, HOOPS/3DGS and HOOPS/MVO is assumed.
Developers should start by compiling and running the basic java_simple application as the starting point for their application. This is the primary example for Java developers wishing to incorporate the HOOPS/3DF components into new or existing Java applications. This integration uses the Java/Swing libraries. The readable source code is located in your <hoops>/demo/java/java_simple directory.
The <hoops>/demo/java/java_simple_3dgs_only directory contains some very simple applications that only uses HOOPS/3DGS, and draws into a user-created window.
Platform/Compiler Support
The HOOPS/Java integration is supported under the J2SE Development Kit 6.0 (JDK 6.0), on Windows and Linux platforms.
Compilation and Runtime Information
The following steps are required to compile and run a HOOPS/Java based application:
With the exception of jawt.dll (which comes from the JDK installation’s jre/bin directory), the above files should all be located in your <hoops>/bin/nt_<platform>_<MS Visual Studio Version> directory.
Component Oject Relationships
This section discusses the relationship between Java and HOOPS/3DF components. Building an application with both these toolkits minimally involves using the following objects from each component.
Java
A Java/Swing application would typically have a master application object and a JFrame object.
HOOPS/Java
Your application should have at least one HJCanvas - typically, you would create a custom canvas derived from HJCanvas. The source for the HJCanvas class can be found in the <hoops>/Dev_Tools/hoops_java/source directory. This will get added to the JFrame object mentioned above.
HOOPS/MVO
HBaseModel, HBaseView, and an operator class derived from HBaseOperator               . Applications that want to implement selection of geometry will also need a ``HSelectionSet object. These objects are all connected by private data members which store pointers to other objects in the following manner:
 
Steps to Building an Application with Java/Swing and HOOPS
Programming with an object oriented GUI framework like Java/Swing involves creating a set of objects and defining the ways in which they are connected, the manner in which they send and receive messages, and then launching the framework’s event loop. Building an application using Java/Swing and HOOPS/3dAF specifically requires creation and initialization of:
Creating and Initializing the Application
A Java/Swing application typically creates a master application object which implements the function main(). The java_simple application provides an example which also creates a custom class called JSimpleApplication and calls its CreateNewDocument method:
public class java_simple
{
        static public JSimpleApplicaton theApp;
        public static void main(String[] argv)
        {
                theApp = new JSimpleApplicaton();
                theApp.CreateNewDocument();
        }
}
The sample JSimpleApplication implementation includes a method called CreateNewDocument which will create a custom JFrame object:
class JSimpleApplicaton
{
        ...
        public void CreateNewDocument()
        {
                new JSimpleDocument();
        }
}
class JSimpleDocument extends JFrame
{
}
Creating and Initializing HOOPS/Java Objects
The GUI aspect of the HOOPS/Java integration simply consists of a customized Java/Swing canvas called HJCanvas as diagrammed up above. As many HJCanvas objects can be created as needed to implement the GUI’s design. Theapplication should create a custom HJCanvas class, as shown in java_simple:
class SimpleHJCanvas extends HJCanvas
{
}
Your custom canvas will most likely be created and attached in your custom JFrame constructor:
class JSimpleDocument extends JFrame
{
        private SimpleHJCanvas m_SimpleHJCanvas;
        public JSimpleDocument()
        {
                ...
                m_SimpleHJCanvas = new SimpleHJCanvas();
                getContentPane().add(m_SimpleHJCanvas);
                setVisible(true);
        }
}
Creating and Initializing HOOPS/MVO Objects
HDB
One global pointer to a HOOPS/MVO HDB object should be declared and initialized in the application’s main class. The java_simple app does this in the JSimpleApplication constructor:
class JSimpleApplicaton
{
        ...
        public JSimpleApplicaton()
        {
                m_HDB = new HDB();
                m_HDB.Init();
        }
        ...
}
HBaseModel
Multiple HBaseModel objects can be created as needed. The java_simple app creates one for every SimpleHJCanvas object (i.e., there is a one-to-one mapping of HBaseModel to SimpleHJCanvas objects) and does so in the SimpleHJCanvas constructor:
class SimpleHJCanvas extends HJCanvas
{
        public SimpleHJCanvas()
        {
                super();
                m_HModel = new HSimpleModel();
                m_HModel.Init();
        }
}
HBaseView
Multiple HBaseView objects can be created as needed, with one object usually being created for each HJCanvas. The HBaseView needs a valid native GUI window id passed to its constructor on object creation. This information is used to connect a HOOPS/3dGS output driver instance to HJCanvas. This requires that the HJCanvas, to which the HBaseView will be attached,  already exist prior to creating the HBaseView object.
The app should create the HBaseView object in an overloaded HJCanvas::Init method. This method is called by the base class HJCanvas in its HJCanvas::paint method the first time it is called, which first ensures that the widget is alive and thus the Window ID is valid and the HBaseView object can be created. The java_simple example:
class SimpleHJCanvas extends HJCanvas
{
        ...
        public void Init()
        {
                if (m_HView == null)
                {
                        long hnd = get_window_handle(getGraphics());
                        SWIGTYPE_p_void swig;
                        swig = new SWIGTYPE_p_void(hnd, true);
                        m_HView = new HSimpleView(m_HModel, "", "opengl", "", swig);
                        m_HView.Init();
                        ...
                }
        }
        ...
}
HSelectionSet
The HBaseView class has a member HBaseView::m_pSelection that is a pointer to an HSelectionSet object. Multiple
HSelectionSet objects can be created as needed, but usually there is a one-to-one mapping of HSelectionSet to
HBaseView objects. Similar to the initial HBaseOperator, the selection set object would typically be created and
initialized in the HJCanvas::Init method. After creating it, it’s important to pass its pointer into HBaseView by
calling HBaseView::SetSelection:
class SimpleHJCanvas extends HJCanvas
{
        ...
        public void Init()
        {
                if (m_HView == null)
                {
                        ...
                        m_HSelectionSet = new HSimpleSelectionSet(m_HView);
                        m_HSelectionSet.Init();
                        m_HView.SetSelection(m_HSelectionSet);
                        ...
                }
        }
}
HBaseOperator
A default operator should be created during view initialization, and made the current operator which is done by calling the HJCanvas::SetCurrentOperator utility function. This utility will set the HBaseView::m_pOperator member which is a pointer to an HBaseOperator. The java_simple app does this in the overloaded method of HJCanvas::Init:
class SimpleHJCanvas extends HJCanvas
{
        ...
        public void Init()
        {
                if (m_HView == null)
                {
                        ...
                        // Set the default operator
                        m_HOperator = new HOpCameraManipulate(m_HView);
                        m_HView.SetCurrentOperator((HBaseOperator)m_HOperator);
                        ...
                }
        }
}
 
        